开云·kaiyun(中国)官方网站 登录入口-开云体育聚焦“煤电化运”四大板块-开云·kaiyun(中国)官方网站 登录入口

开云体育聚焦“煤电化运”四大板块-开云·kaiyun(中国)官方网站 登录入口

发布日期:2025-10-06 10:37  点击次数:123

开云体育聚焦“煤电化运”四大板块-开云·kaiyun(中国)官方网站 登录入口

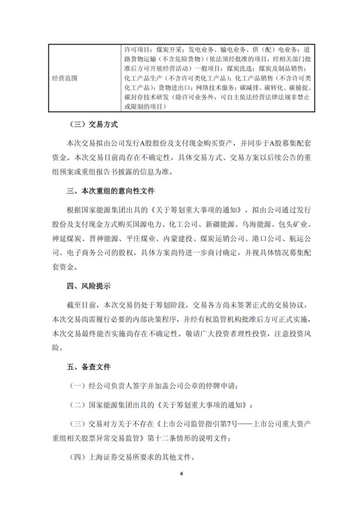
近日,中国神华动力股份有限公司(以下简称“中国神华”)发布公告称,初步接洽拟由公司刊行股份及支付现款购买控股推动国度动力投资集团有限包袱公司(以下简称“国度动力集团”)捏有的煤炭、坑口煤电以及煤制油煤制气煤化工等干系金钱并召募配套资金(以下简称“本次交往”或“本次重组”)。公司A股股票自2025年8月4日开市起启动停牌开云体育,展望停牌时辰不杰出10个交过去。

公告流露,本次交往触及的重组观念为国度动力集团捏有的煤炭、坑口煤电以及煤制油煤制气煤化工等干系金钱,包括以下13家企业:国度动力集团国源电力有限公司、中国神华煤制油化工有限公司、国度动力集团新疆动力化工有限公司(以下简称“新疆动力”)、国度动力集团乌海动力有限包袱公司(以下简称“乌海动力”)、国度动力集团包头矿业有限包袱公司(以下简称“包头矿业”)、国度动力集团陕西神延煤炭有限包袱公司(以下简称“神延煤炭”)、山西省晋神动力有限公司(以下简称“晋神动力”)、内蒙古平庄煤业(集团)有限包袱公司、国电建投内蒙古动力有限公司、神华煤炭运销有限公司、国度动力集团口岸有限公司、国度动力集团航运有限公司、国度动力集团电子商务有限公司的股权。

各有神通

本次收购的观念公司之一——中国神华煤制油化工有限公司是国度动力集团的化工产业平台,公司业务聚焦煤炭清洁高效摇荡,得手设置并运营了天下独一的百万吨级煤径直液化、天下首套60万吨/年煤制烯烃、亚洲首个10万吨级二氧化碳捕集与封存、天下首套5万吨/年聚酒精酸可降解材料等一系列示范工程。

国度动力集团航运有限公司是国度动力集团开展航运产业管控优化后设置的航运金钱惩办运营平台。公司具备国内水路运载天禀、水路运载代理天禀、国外无船承运东谈主运载天禀,主营沿海及沿江航运业务,兼营国外远洋运载业务。以惩办全口径统计,航运公司有船舶62艘、347.7万载重吨,年运能8000万吨,运力载重吨居国内沿海干散货船队第二位。限定2023年12月末,航运公司净金钱79.85亿元,金钱欠债率15.21%。船队规模排国内沿海散货第二位,年运载量排沿海散货第一位。

本次拟注入的金钱还有国度动力集团电子商务有限公司。该公司主营的“国能e商”平台依托于国度动力集团“煤电化路港航”产业链,聚焦“煤电化运”四大板块,以数字化平台设置,相沿保险以煤为主巨额商品线上业务交往,同期为交往用户配套提供金融、资讯等升值管事,年交往量达到13.8亿吨,注册企业总额杰出2.8万家。

除了煤炭、煤化工等企业,中国神华本次拟注入的金钱还包括口岸、航运等优质金钱。国度动力集团口岸有限公司栽植于2022年,是国度动力集团为落实国有成本投资公司矫正部署,启动对下属口岸的专科化整合,将溜达惩办的国能黄骅港务、天津港务、珠海港务归拢重组,栽植和洽运营的口岸发展有限公司。2024年,国度动力集团口岸有限公司注册栽植泰州港务,成为集团长江中卑鄙“五港一体”海进江多式联运中心的中枢港。

证实国度动力集团及各省动力局网站贵府,新疆动力领有煤炭产能10150万吨/年、乌海动力矿井顽强总产能1500万吨;神延煤炭旗下西湾露天煤矿设想产能1000万吨/年;晋神动力旗下子公司沙坪煤业产能800万吨/年,磁窑沟煤业产能500万吨/年;包头矿业领有煤炭产能1840万吨/年。

缱绻阶段

中国神华暗示,本次交往是为了引申公司与控股推动之间的幸免同行竞争合同,以及普及上市公司质地,推动优质资源朝上市公司汇注,打造寰球率先的以煤炭为基础的抽象动力上市公司。

公告称,具体重组观念正在论证经过中,最终观念金钱规模以后续公告的重组预案或重组叙述书露馅的信息为准。证实干系法律法例的轨则,本次交往组成关联交往,展望不组成紧要金钱重组,本次交往不会导致公司本色限度东谈主变更。

本次交往尚处于缱绻阶段,尚未明确收购金钱的具体规模和交往金额。

贵府流露,中国神华栽植于2004年11月8日,是国度动力集团旗下A+H股旗舰上市公司。限定2024年底,公司金钱规模6581亿元,抽象市值8221亿元,煤炭顽强产能3.5亿吨/年。

具体公告

开云体育



相关资讯
热点资讯
  • 友情链接:

Powered by 开云·kaiyun(中国)官方网站 登录入口 @2013-2022 RSS地图 HTML地图